欢迎来到塑胶跑道厂家|塑胶跑道材料|硅PU球场材料|人造草坪|新生体育场地材料有限公司
#
17621534515
您当前所在位置: 首页体育百科
GB/T14833-2020合成材料运动场地面层——全文发布
日期:2022-10-25      来源:隆旗体育     浏览:1061 次

GB/T14833-2011国家标准-《合成材料运动场地面层》,自2011年更新以来,已经9年了,以现在的目光看来,该标准确实略显过时,主要是标准涉及的内容较少,难以全面的规范、控制运动场地面层质量。

后来塑胶跑道新国标面世,即GB36246-2018国家标准,很多人以为GB/T14833-2011就被废除了,其实没有,这两个标准是并行存在的,各有各的应用范围。GB36246-2018主要是规定了中小学的运动场地面层,GB/T14833-2011则应用的范围更加广泛。GB36346-2018内容很丰富,与之相比,GB/T14833-2011则略显苍白,因此更新该标准也确实是迫在眉睫。

此次GB/T14833标准的更新,可以更好地为运动场地面层的行业发展指明方向,更好地规范行业的行为,以便于为市场上提供更优质、规范的产品,同时也可以使行业可以更健康地发展,因此我认为这是一件好事情。

虽然标准的细则还没有出来,但是我认为其也不会太过于严苛,如果严苛的话,直接参考GB36246就可以了。很多人担心会不会又是国家来整我们行业了?本来已经就被新国标整的相当难受了,现在连老国标都更新了,还让不让人活了?其实不用太担心,国家压根不会把运动场地建设行业当成支柱产业的,这次标准更新,是一次性更新了186项国家标准,按照数字排序GB/T14833-2020排在了第40位,而这种大范围的标准更新每年都要进行十几次,所以只是国家标准化委员会的例行工作而已,不是针对咱们行业的“特殊照顾”。而且,只要咱们按照标准要求严格生产和施工,不管是什么标准,又有什么好担心的呢?


新标准主要修订了哪些内容呢?

2019年8月29日,国家标准化管理委员会对《合成材料运动场地面层》新标准公开征求意见。新标准主要修订了如下内容:

1、修改了标准名称
2、修改了标准适用范围
3、修改了产品分类
4、增加了球类及多功能运动场地面层的技术性能要求
5、修改了面层材料有害物质限量的要求
6、修改了试验方法
7、修改了检验规则
8、增加了场地基础要求和面层施工条件

因此,以后建设塑胶跑道、篮球场、网球场、羽毛球场、人造草坪足球场等运动场地,终于有了一个全面、规范的标准可以参考了,繁复、混乱的地方标准乱象,也即将在新老国标的共同夹击下,退出历史舞台。


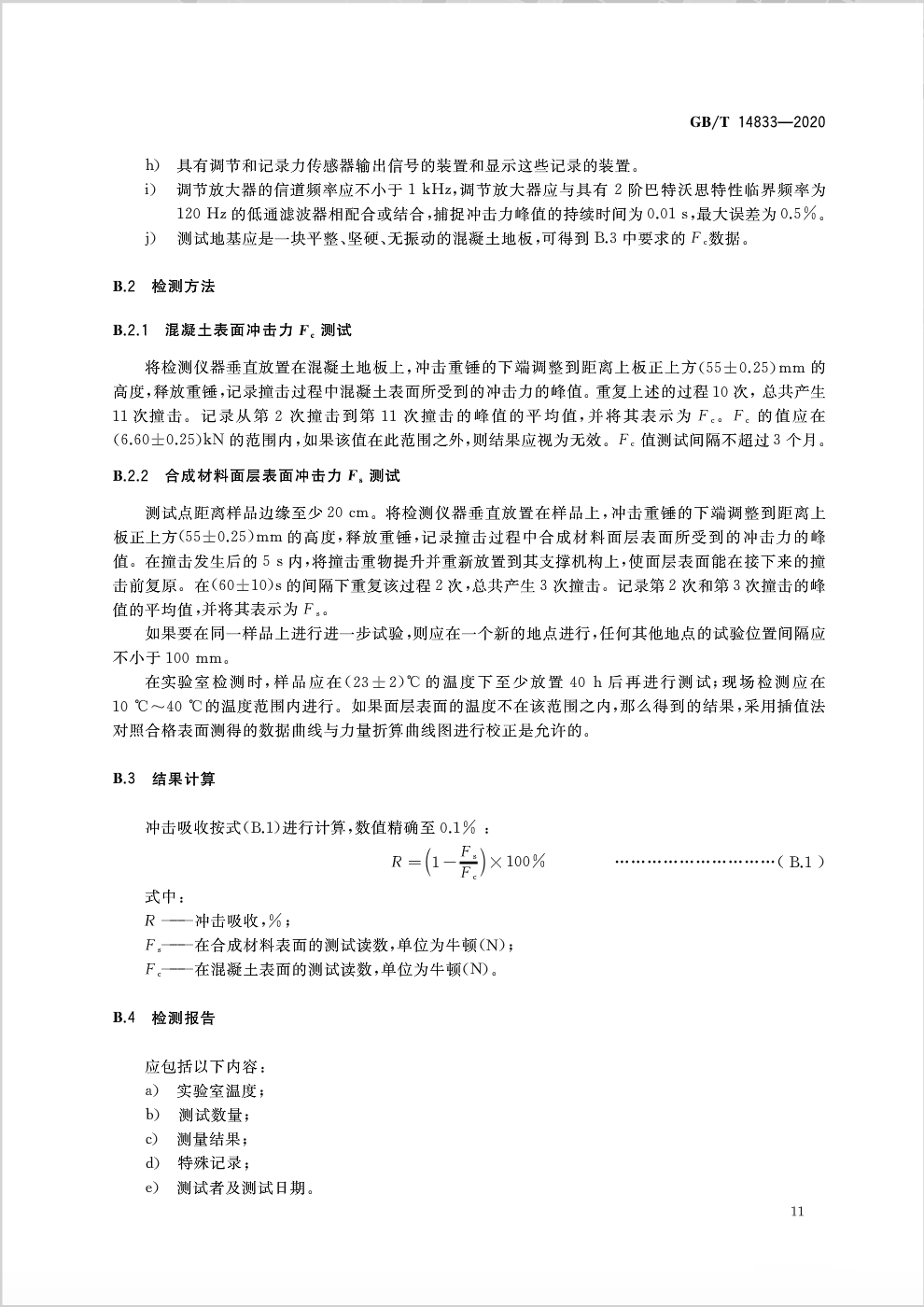
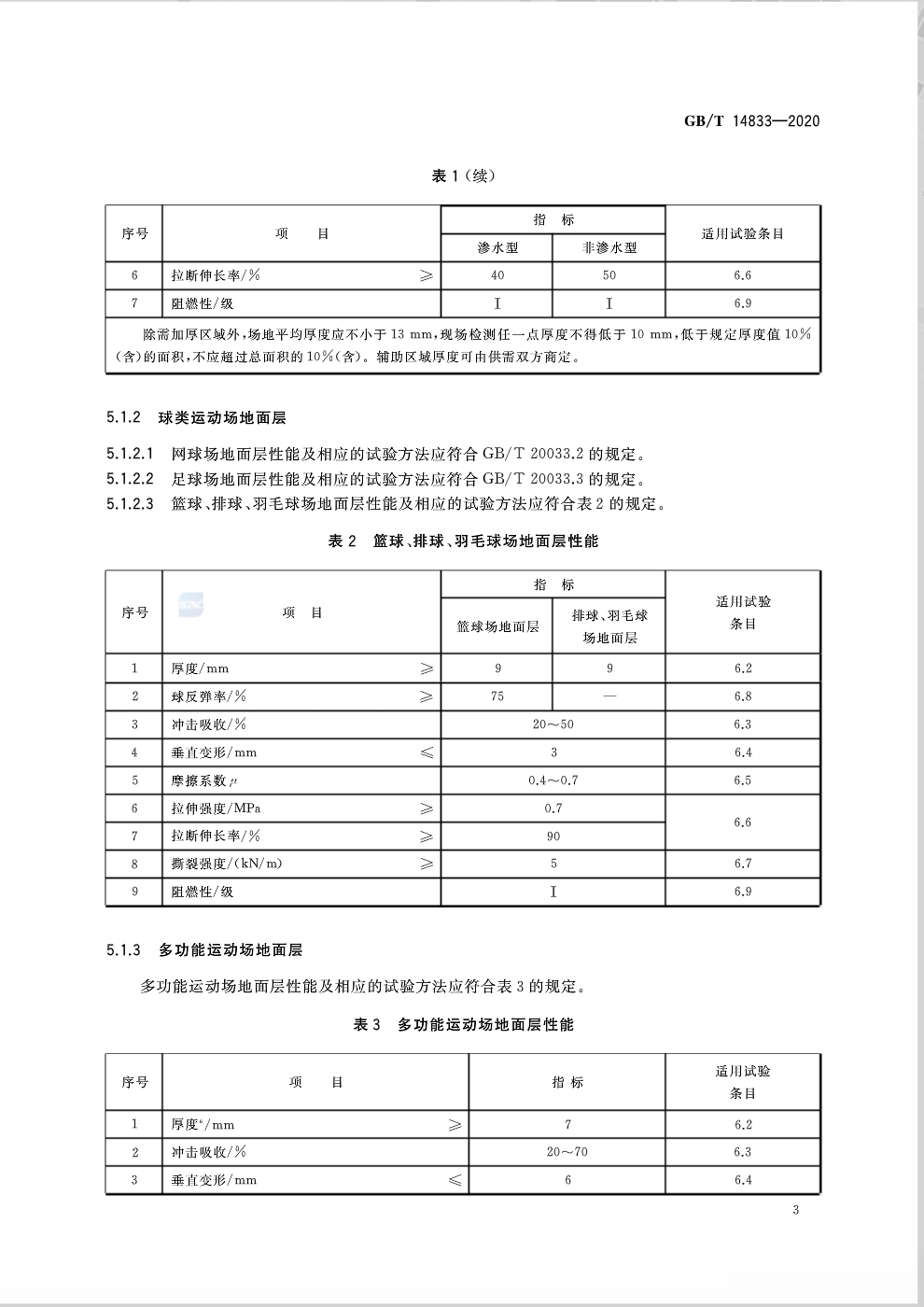
以下为标准全文:


联系我们

公司地址:江苏常州新北区浩源大厦1008室

热线电话:400-0936580

公司电话:0519-83466604

公司网址:www.longqisport.com

公司邮箱:service@longqisport.com


上一篇: 上海团体标准T/SHHJ 000003-2018《学校运动场地合成材料面层有害物质限量》
下一篇:已经是最后一篇了