欢迎来到塑胶跑道厂家|塑胶跑道材料|硅PU球场材料|人造草坪|新生体育场地材料有限公司
#
17621534515
您当前所在位置: 首页新闻动态
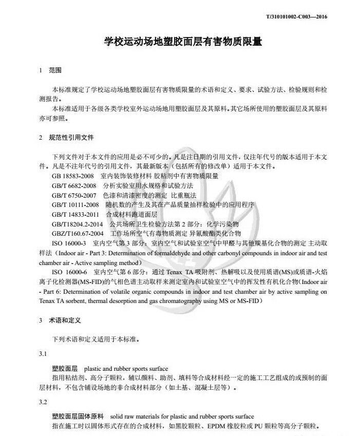
上海团体标准T/310101002—C003—2016《学校运动场地塑胶面层有害物质限量》
日期:2019-06-19      来源:     浏览:2086 次

上海团标,即上海团体标准T/310101002—C003—2016《学校运动场地塑胶面层有害物质限量》,全国均可采用此标准,但如果该标准与新国标有冲突,则以新国标为准。上海团标一般适用于幼儿园、小区等单位。



联系我们

公司地址:江苏常州新北区浩源大厦1008室

热线电话:400-0936580

公司电话:0519-83466604

公司网址:www.longqisport.com

公司邮箱:service@longqisport.com




上一篇: 国标GB/T 14833-2011《合成材料跑道面层》具体内容
下一篇: 上海发文加强校园安全,塑胶跑道建设采用“上海团标2.0版本”